【喜报】普定县中医医院在安顺市2025年度护士岗位技能竞赛中喜获佳绩
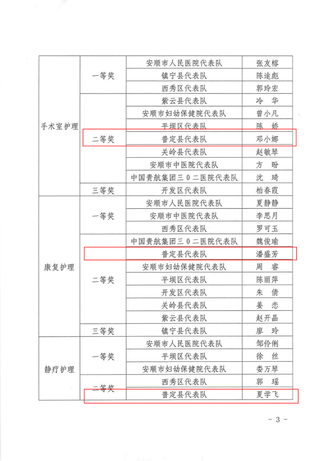
来源:本站 发布时间:2025-05-29近日,安顺市卫生健康局发布《安顺市卫生健康局关于公布安顺市2025年度护士岗位技能竞赛结果的通知》,我院5名参赛选手代表普定县参赛,她们以饱满的热情和严谨的态度投入角逐,最终斩获2项个人一等奖、3 项个人二等奖,并荣获团体二等奖。
责任编辑:本站编辑
近日,安顺市卫生健康局发布《安顺市卫生健康局关于公布安顺市2025年度护士岗位技能竞赛结果的通知》,我院5名参赛选手代表普定县参赛,她们以饱满的热情和严谨的态度投入角逐,最终斩获2项个人一等奖、3 项个人二等奖,并荣获团体二等奖。