首页
专题专栏
医保信息披露
廖润泉全国名老中医药专家传承工作室普定县工作站
典型医案
工作室简介
工作站简介
医院概况
医院简介
领导团队
医院组织
规章制度
医院文化
所获荣誉
新闻动态
媒体报道
医院新闻
医院公告
科室导航
省级专家诊室
内科系统
外科系统
医技科室
产科
皮肤科
儿科
妇科
国医堂(中医科)
急诊科
康复科
体检中心
名老中医工作室
针灸推拿科
名医荟萃
健康科普
科普知识
患者服务
住/出院流程
交通指南
楼宇分布
联系方式
门诊就医须知
医保须知
在线咨询
党群工作
党组织架构
工作动态
基层党建
职工文娱
感谢信
采购信息
人才招聘
招聘动态
1
医院公告:
》ZY20260008-普定县中医医院院内比选结果公告 2026-03-26
》ZY20260009-普定县中医医院血液透析机院内比选公告 2026-03-24
》ZY20260004-普定县中医医院购电代理服务商遴选项目院内比选结果公告 2026-03-19
》ZY20260008-普定县中医医院信息机房整体搬迁服务服务院内比选公告 2026-03-19
》ZY20260006-普定县中医医院产科设备采购项目院内比选结果公告 2026-03-19
更多》
首页
>
新闻动态
>
医院公告
> 正文
栏目导航
媒体报道
医院新闻
医院公告
节假日无休 全天候为您服务
门诊时间:8:00 - 17:00
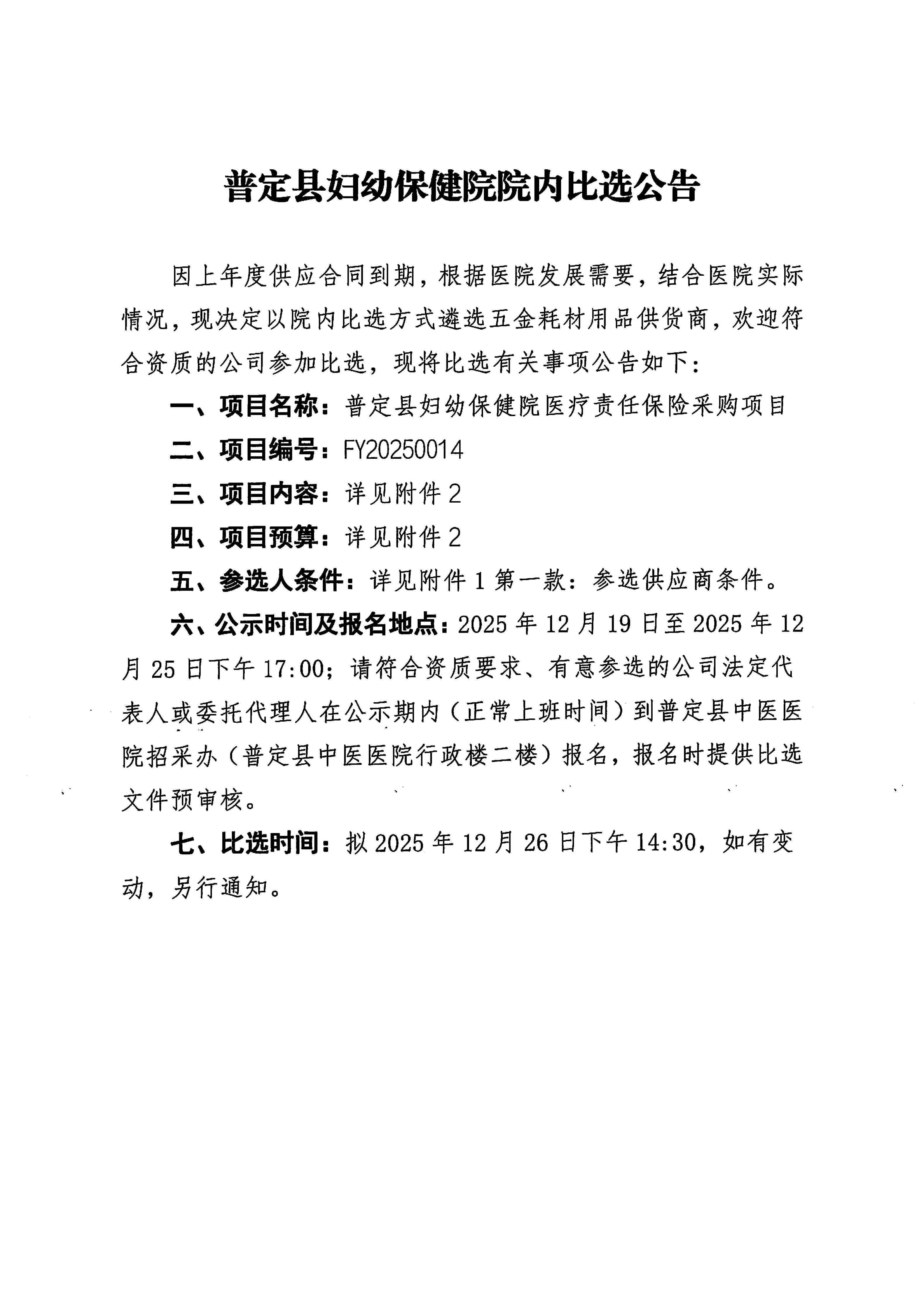
FY20250014-普定县妇幼保健院医疗责任保险采购项目院内比选公告
来源:本站 发布时间:2025-12-19
1-比选公告(医责险).docx
责任编辑:
本站编辑
上一篇:
FY20250011-普定县妇幼保健院被服产品供货商遴选项目院内比选公告
下一篇:
FY20250015-普定县妇幼保健院办公用品及耗材供货商遴选项目院内比选公告
友情链接